We detect you are using an unsupported browser. For the best experience, please visit the site using Chrome, Firefox, Safari, or Edge. X
Maximize Your Experience: Reap the Personalized Advantages by Completing Your Profile to Its Fullest. Update Here
Stay in the loop with the latest from Microchip. Update your profile while you are at it. Update Here
Complete your profile to access more resources. Update Here

NVM Express® (NVMe®) Endpoints

NVMe Endpoint Solutions


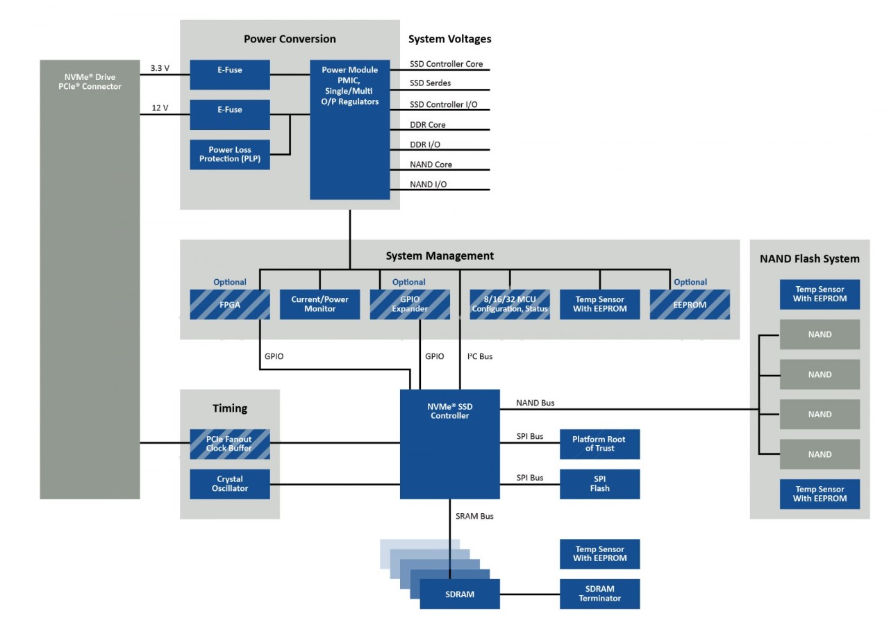
The world’s leading enterprises and data centers require high-reliability, high-performance PCIe® NVM Express® (NVMe®) Solid State Drives (SSDs) using next-generation NAND technologies that are capable of delivering greater than 10 Gbps throughput and more than 2 million IOPs. Flashtec® NVMe controllers support the standard NVMe host interface and are optimized for maximum high-performance random read/write operations. They perform all Flash management operations on chip while consuming negligible host processing and memory resources. These controllers are built to support all different types of media seamlessly, reduce latency, and deliver best-in-class security for end-to-end data protection.

We offer a variety of other products to provide you with a total system solution for your NVMe endpoints.

NVMe Endpoint Total System Solution


Data Center PCIe NVMe® Endpoint Solutions

Storage


Product/Solution Description
Flashtec® NVMe® Controllers High-performance controllers available in a variety of form factors with a wide range of capacity points and random read/write operations

Timing


Product/Solution Description
PCIe® Clock and Timing Comprehensive line of PCIe Gen 5-compliant oscillators, clock generators and buffers

System Management


Product/Solution Description
PolarFire® Secure FPGAs Best-in-class secure FPGAs provide additional system management capabilities including I/O expansion and system power sequencing
General-Purpose Microcontrollers 8-, 16- and 32-bit microcontrollers for configuring and monitoring NVMe endpoint
I/O Expanders 8- and 16-bit SPI and I2C I/O expanders
Temperature Sensors Single- and multi-channel temperature sensor ICs
I2C Temperature Sensor with EEPROM DDR4 DIMM temperature sensor with EEPROM
Current/Power Sensors Power monitor ICs measure power, voltage, current and energy accumulation
Hardware Root of Trust/Secure Boot Enables secure boot of system firmware, providing an immutable identity and a root of trust
E-Fuse Protects power management circuits against voltage spikes and surges

SRAM Bus


Product/Solution Description

SDRAM DDR Termination Regulators

Low output impedance, very high bandwidth, quick transient response time and high output voltage accuracy

Memory


Product/Solution Description

Serial Flash and EEPROM

Innovative SuperFlash® NOR memory technology for applications requiring superior performance, excellent data retention and high reliability

Live Chat

Need Help?

Privacy Policy