We detect you are using an unsupported browser. For the best experience, please visit the site using Chrome, Firefox, Safari, or Edge. X
Maximize Your Experience: Reap the Personalized Advantages by Completing Your Profile to Its Fullest. Update Here
Stay in the loop with the latest from Microchip. Update your profile while you are at it. Update Here
Complete your profile to access more resources. Update Here

Functional Safety With FPGAs

Live Chat

Need Help?

Privacy Policy

IEC 61508 Functional Safety Readiness With FPGAs


We are committed to providing you with FPGAs that you can successfully use in safety-critical designs. New technology brings new ways for a system containing electronics or programmable electronics to fail. Failures can cause harm to people and property and although it is impossible to guarantee a technological system will never fail, it is possible to reduce the risk of failure and to design systems so that if they do fail, they fail safely.

We provide a TÜV Rheinland-certified Libero® SoC Design Suite to accelerate time to market and product certifications for functional safety across segments such as industrial, automotive and medical.

We support the following functional safety standards:

Functional Safety Standard Segment
ISO 26262 ASIL D Automotive
IEC 61508 SIL 3 Industrial, Medical

FPGA Functional Safety Portfolio


Our FPGA functional safety design flow simplifies and accelerates safety certifications supporting IEC 61508 and ISO 26262. Our Flash FPGAs are an excellent platform to meet the established standards for safety and reliability requirements. You can use the following FPGA families with Libero® SoC Design Suite for compliance with IEC 61508 up to SIL 3 and ISO 26262 up to ASIL D.

FPGA Family Libero SoC Design Suite Functional Safety Standard Availability Ordering
PolarFire® FPGAs
PolarFire SoC FPGAs
Libero SoC® Design Suite Version 2023.2 SP1 ISO 26262 ASIL D
IEC 61508 SIL 3
Available SAFETY-PKG-MPF-MPFS-F (Floating License)
SAFETY-PKG-MPF-MPFS-NL (Node Lock License)
(20-year Platinum Archival license for both floating and node locked)
SmartFusion® 2 FPGAs
IGLOO® 2 FPGAs NEW
Libero SoC® Design Suite Version 2023.2 SP1 ISO 26262 ASIL D
IEC 61508 SIL 3
Available SAFETY-PKG-LIB23-M2S-M2GL-F(Floating License)
SAFETY-PKG-LIB23-M2S-M2GL-NL(Node Lock License)
(20-year Gold Archival license for both floating and node locked)
ProASIC® 3 FPGAs
ProASIC 3E FPGAs
ProASIC 3L FPGAs
ProASIC 3 Nano FPGAs
IGLOO FPGAs
IGLOO nano FPGAs
IGLOO Plus FPGAs
SmartFusion FPGAs
Libero SoC Design Suite Version 11.5 SP2 IEC 61508 SIL 3 Available
SAFETY-PKG-G3-F With Floating License
SAFETY-PKG-G3-NL With Node Lock License
(20-year Gold Archival license for both floating and node locked)

We designed the functional safety packet to assist with IEC 61508 and ISO 26262 certifications. It includes:

  • Libero SoC Design Suite certified by TÜV SÜD
  • Functional safety user guide
  • FPGA and SoC products reliability report
  • Libero SoC Design Suite documentation
  • Relevant IP cores and associated documentation

Effect of Temperature on Device Reliability


The Failure in Time (FIT) rate roughly doubles with every ten-degree rise in temperature. Lower temperatures lead to lower FIT rates. PolarFire FPGAs can reduce your overall system FIT rate.

Effect of Temperature on Device Reliability

Products


Our FPGAs have a strong heritage in high-reliability applications deployed in space and commercial avionics. Adherence to functional safety standards is a natural extension to this heritage and our commitment towards safety and reliability. Our FPGA and SoC portfolio offer the following advantages:

Most Power-Efficient FPGAs

Two Times More Performance Per Watt

Exceptional Reliability

Zero Configuration Upsets

Product Longevity, Heritage and Service History

Customer Driven Obsolescence Practice

Libero SoC Design Suite


Libero tools offer the following key features:

  • Design methodologies that support safety and non-safety designs in the same FPGA or SoC
  • Design separation methodology required to implement security and safety-critical applications
    • For a system to be secure and reliable, all critical subsystems in the design should be independent of each other
  • Microchip Separation Verification Tool (MSVT), a stand-alone tool to verify that your design meets the requirements of the design separation criteria

IEC 61508 Compliance


IEC 61508 requirements are extensive. They ensure that functional safety is considered and accounted for in all aspects of the program for the entire lifecycle of the product. The image below illustrates the overall lifecycle required by  IEC 61508. The depth and rigor of the requirements depend on the Safety Integrity Level (SIL) of the safety-related functions involved.

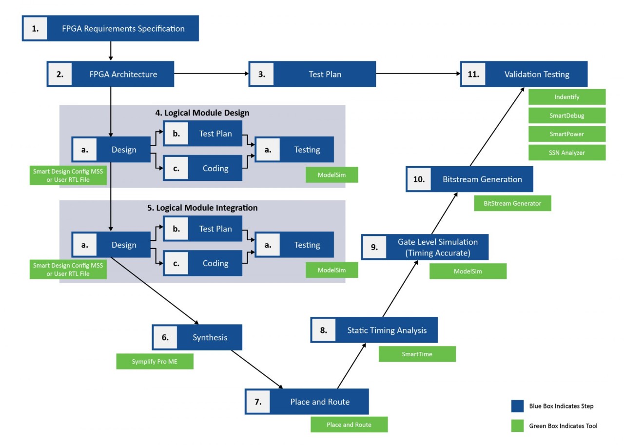
V-Model Development 


Most often, FPGAs are components in a much more complicated system. IEC 61508 requires the use of a V-model for development that describes the sequence of verification and validation activities. Our V-model is shown below:                        

Timeline Reduction for Functional Safety 


We provide a complete ecosystem based on robust design flows that includes supporting documentation, IP, certification and more to minimize risks for customers and reduce time to market.                        

Documentation

Title  
Reliability Report Download
Libero SoC Design Suite Help Documentation Download

Need Some Help?


We are here to support you. Contact us at FPGA_FunctionalSafety@microchip.com if you have any questions about functional safety with FPGAs.

Live Chat

Need Help?

Privacy Policy