Why Is Op Amp Start-Up Time Important and How Do I Measure It?
This article will discuss the differences between op-amp start-up time vs. settling time and slew rate. We will also walk through a case study for measuring start-up time.
Modern operational amplifiers (op amps) are used in many battery-powered applications. Some examples include portable medical devices, fitness trackers, mobile phones, tablets, condition monitoring sensors, etc.... To extend battery life between battery replacement or charging, the system can turn off active components while in sleep mode. Depending on the applications, when the system comes out of sleep via a timer or a triggering event, the system needs to be up and running quickly to allow for signal conditioning and event logging. How quickly the system is ready depends on how fast each active component goes from being off to a fully functional or steady state. In this article, we will discuss the difference between settling time and slew rate vs. start-up or power-up time. Then, we’ll present a case study for measuring start-up time.
After the op amp supply voltage is turned on and the steady state has been reached, settling time and slew rate are measured at the output by changing the input signal. The settling time is the time the op amp takes to get to certain accuracy at the output. The slew rate is the rate of output voltage change over time and is usually specified as V/uS. Figure 1 below illustrates these two parameters.

Figure 1: Settling Time and Slew Rate
The start-up or power-up time is the time the op amp takes to reach steady state when the supply voltage is switched on. Figure 2 below illustrates the start-up time.

Figure 2: Start-up Time
Why do we care about start-up time? Op amps are used in a variety of battery-powered applications. Many of these applications would put active circuits into the sleep mode to conserve battery life, and some systems’ designs would simply disable the Vsupply on circuit blocks. So, the faster the block can reach a steady state, the sooner the system can do its signal chain conditioning and data logging. Then, the system can go back to sleep again to conserve the battery.
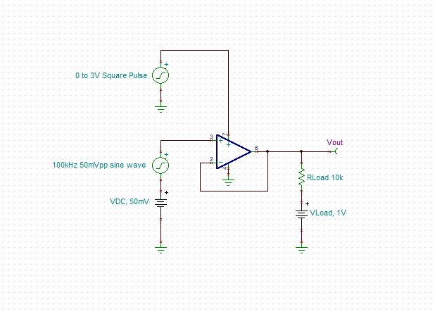
Here is a case study of measuring start-up time. Figure 3 below is a simplified schematic of a start-up test circuit.

Figure 3: Start-up Time Test Circuit
The Vsupply or Vdd is represented by the “0 to 3V Square Pulse”. When Vdd is 0V, the op amp is “off”, and the output impedance of the op amp is high. Since the op amp output voltage is directly related to the load voltage (VLoad, 1V), the expected value of Vout is 1V.
When we switch on the Vsupply (Square Pulse at 3V), op amp is turning on, and the output is becoming low impedance. At this point, the output becomes a function of the applied input voltage. The time at which the output follows the input sine wave is the op amp start-up time.
Note that the 50mV DC input is required to keep the output away from saturation into the negative rail once the op amp Vsupply is switched on. It should not help the start-up time of the DUT. Also, no bypass capacitors are used in the test circuit to minimize the in-rush current during the supply current measurement.
Example of MCP6007 start-up time vs. competitions
Based on the test circuit discussed previously, we measured the start-up time of Microchip’s new MCP6006/7/9. Looking at Figure 4 below, the MCP6006/7/9 product series has a start-up time of 6uS, which is nearly 10 times faster than the nearest competitor. At the same time, the MCP6006/7/9 maintains high output impedance during start-up.

Figure 4: MCP6006/7/9 Start-up Time
The MCP6007 (dual version of MCP6006/7/9 product series), as shown in the figure below, also consumes very little in-rush current during the start-up. The in-rush current consumption is nearly 40 times lower than the nearest competition. Finally, the 3MHz version of the MCP6006/7/9 series has similar start-up time performance.

Figure 5: MCP6007 Supply Current (IDD) during start-up
Conclusion
In this article, we discussed the start-up time vs. settling time and slew rate. Then, we followed up with a method of measuring the start-up time. Having more information on the start-up time, we hope it offers you more flexibility in your systems design tradeoffs.
For more information, please visit https://www.microchip.com/en-us/products/amplifiers-and-linear-ics/operational-amplifier-ics.
References: